ARK Just A Jetson

高電圧バッテリ対応 IMU内蔵設計 Jetson対応キャリア基板

ARK Just A Jetson 拡大
ARK Just A Jetson ARK Just A Jetson ARK Just A Jetson ARK Just A Jetson

メーカー

ARK Electronics

ハードウェア
お見積もり依頼・お問い合わせ(無料)

製品仕様・価格・導入手順など、お気軽にお問い合わせください
(通常、1営業日以内に回答いたします)

ARK Just A Jetsonの製品概要

ARK Just A Jetson は、Jetson Orin NXおよびJetson Orin Nanoモジュールを搭載してエッジAIシステムを構築するためのキャリアボードです。最大75Vのバッテリ入力に対応しており、高電圧バッテリを使用するロボットや無人機などの機器に直接接続できます。外部電源回路を別途設計する負担を軽減できる点が大きな特長です。

基板上には6軸IMUを標準搭載しており、姿勢情報の取得や動作検出を追加ハードウェアなしで実現できます。さらに、Gigabit Ethernet、Dual MIPI CSI、USB、HDMI、GPIO などの主要インターフェースを備えているため、カメラや各種センサ、周辺機器との接続にも柔軟に対応できます。

本製品はNDAAに準拠し、米国で設計および製造されているため、調達条件や信頼性を重視する研究機関や企業開発にも適しています。エッジAI推論や画像処理、移動体制御を行う開発において、電源設計とセンサ統合の負担を抑えながら、Jetsonの性能を引き出せる基盤製品です。

主な用途
  • エッジAI推論プラットフォーム
  • ロボット制御・センサ統合
  • 高電圧バッテリ駆動組込みシステム
  • カメラ・通信インターフェース統合開発
  • NDAA準拠エンタープライズ機器
導入のメリット
  • 高電圧直結設計
    最大75Vバッテリを直接入力でき、外部電源回路の追加を抑えた効率的な電源構成を実現。
  • IMU統合による構成最適化
    姿勢計測機能を基板上に内包し、外付けセンサ削減と配線簡素化により実装工数を削減。
  • インターフェース集約基盤
    主要I/Oを1枚に統合し、周辺回路の分散実装を避けた高密度なシステム設計に対応。
  • 高性能AI実装基盤
    Jetson Orin対応構成により、高度なエッジAI推論や画像処理の組込み実装が可能。
  • NDAA準拠による調達適合
    規制要件を満たす設計製造体制により、政府系案件や安全保障関連開発への適合性向上。

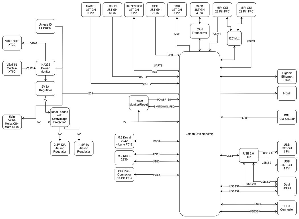
ARK Just A Jetsonの製品仕様

主な仕様

項目 仕様
基本仕様
対応Jetsonモジュール Jetson Orin NX / Jetson Orin Nano (フォームファクタ準拠)
動作モード Super Power Mode対応
電源仕様
バッテリ入力 XT60コネクタ (入力範囲: 5.5V~75V)
内蔵レギュレータ 5.2V / 8A 出力
電力モニタ INA238 内蔵
バッテリ出力 XT30コネクタ (出力値を電力モニタで計測可能)
5V外部電源入力 デジタル電源モジュール入力 (最大5V / 6A、冗長/追加電源用 6-pin Molex CLIK-Mate)
最小電源要件 5V / 4A 以上 (使用状況および周辺機器に依存)
インターフェース
有線LAN Gigabit Ethernet (RJ45)
カメラ入力 MIPI CSI ×2 (22-pin / 0.5mm pitch、Raspberry PiカメラFFC互換)
USB Type-A USB 3.2 + USB 2.0 Host ×2 (各1.5A current limit)
USB Type-C Dual Mode (OTG、1.5A current limit)
USB 2.0 (内部ヘッダ) USB 2.0 Host ×2 (4-pin JST-GH、1.0A current limit)
映像出力 HDMI (フルサイズ、HDMI v2.1)
CAN通信 4-pin JST-GH
SPI / GPIO 7-pin JST-GH
I2S / GPIO 7-pin JST-GH
UART UART0 / GPIO (6-pin JST-GH)
UART1 / GPIO (6-pin JST-GH)
UART2 / I2C0 (6-pin JST-GH、Debug Console既定: UART2)
拡張スロット
M.2 Key M 2242 (PCIe x4)
M.2 Key E 2230 (PCIe x2、USB、I2S対応)
PCIe (FFC) 16-pin FFC (Raspberry Pi 5 PCIeピン配列互換、PCIe x2)
センサ・適合情報
内蔵IMU ICM-42688P
法令準拠 NDAA compliant
外形・質量
外形寸法 100mm × 72mm × 23mm (Jetson未搭載時)
重量 75g (JetsonおよびM.2未搭載時)

※ARK Just A Jetson の仕様一覧はこちら (メーカーページ) をご確認ください。

メーカー公式サイト (新しいタブで開きます)

https://arkelectron.com

ARK Just A Jetson / 詳細 (メーカーページ)

ARK Just A Jetson

Jetson Orin NXおよびJetson Orin Nano向けに設計された、高電圧バッテリ入力対応のNDAA準拠キャリアボード。
最大75V入力、電力モニタ、6軸IMUを統合し、ロボティクスやモバイル機器向けエッジAIシステム構築に適しています。

主な特徴
  • 5.5V~75Vの広範なバッテリ入力に対応し、高電圧駆動システムへ直接接続可能。
  • INA238電力モニタ内蔵により、入出力電力の計測と消費電力評価に対応。
  • 5.2V / 8Aレギュレータを搭載し、Jetson駆動電源を基板単体で供給可能。
  • 6軸IMU (ICM-42688P) を標準搭載し、姿勢推定や動作解析を基板上で実装可能。
  • NDAA準拠かつ米国設計・製造により、規制要件への適合に対応。

 


バンドル製品

ARK Just A Jetson をベースに、JetsonモジュールやSSDなどをセット化した公式バンドル製品です。
用途やNDAA要件、性能要件に応じて選択できる構成が用意されています。

ARK Just A Jetson Orin NX NDAA Bundle / 詳細

Jetson Orin NX 16GB モジュールを含む、NDAA準拠の高性能エッジAIバンドル。
高い演算性能とNDAA適合が求められる政府系、防衛系、産業用途のAI開発や実装に適しています。

ARK Just A Jetson Orin Nano 8GB NDAA Bundle / 詳細

Jetson Orin Nano 8GB モジュールを含む、NDAA準拠のエッジAIバンドル。
NDAA要件を満たしながら、性能と消費電力のバランスを重視した組込みAI開発に適しています。

ARK Just A Jetson Orin Nano 4GB NDAA Bundle / 詳細

Jetson Orin Nano 4GB モジュールを含む、NDAA準拠のエッジAIバンドル。
NDAA適合が必要な案件において、コストを抑えたAI評価・検証用途に適しています。

ARK Just A Jetson Orin Nano 4GB Bundle / 詳細

Jetson Orin Nano 4GB モジュールを含む、標準構成のエッジAIバンドル。
NDAA要件を必要としない研究開発やプロトタイピング用途に適しています。

Jetson Bundles 製品一覧はこちら (メーカーページ)

 


研究関連キーワード

エッジAI推論」とは、クラウドではなく端末側 (エッジ) で学習済みAIモデルを実行し、画像やセンサデータから即座に認識・判定を行う技術です。通信を介さず現場で処理するため、低遅延化や通信負荷の低減に寄与し、リアルタイム制御が求められる用途に適しています。高性能なJetsonモジュールを活用できる ARK Just A Jetson は、このエッジAI推論基盤の構築に適したキャリアボードです。

検索キーワード:
Jetson Orin キャリア基板 / Jetson Orin NX 対応ボード / Jetson Orin Nano キャリア / 高電圧バッテリ対応基板 / バッテリ直結 Jetson ボード / 産業用 Jetson キャリア / ロボット用 AI 基板 / IMU 内蔵 キャリアボード / 電力モニタ搭載 基板 / INA238 搭載 ボード / NDAA 準拠 キャリア基板 / 米国製 Jetson 基板 / エッジAI 組込み基板 / モバイルロボット AI ボード / CAN 対応 Jetson 基板 / MIPI CSI 対応 キャリア / M.2 拡張 対応 ボード / PCIe 対応 Jetson キャリア / HDMI 出力 Jetson 基板 / 高耐圧入力 AI 基板

Documentation (メーカーページ) ARK Electronics 公式YouTube
横にスクロールできます
商品名 納品方法 納期 価格
弊社より配送 お問い合わせください お問い合わせください
弊社より配送 お問い合わせください お問い合わせください

ご希望の商品にチェックを入れてボタンをクリックすることで、
該当商品をお見積もりフォームへ追加できます。

お見積もり依頼・お問い合わせ(無料)

製品仕様・価格・導入手順など、お気軽にお問い合わせください
(通常、1営業日以内に回答いたします)


STEP 01

WEBサイト内より商品を検索

「探す」ページより、ご希望の商品を検索してください。
ご希望の商品が見つかりましたら、商品名をクリックし詳細ページをご覧ください。

検索アイコン
STEP 02

商品詳細ページをご確認ください

表示された商品情報をご覧いただき、商品内容やエディション、価格などをご確認ください。
ご希望の商品名のチェックボックスにチェックを入れていただくと商品名がフォームに自動入力されます。

検索アイコン
STEP 03

フォームにて見積もり依頼

ここで商品名や数量、ご希望のオプションやその他のご要望、ご質問、
お客様情報など必要事項をご記入いただき、「送信する」ボタンを押してください。

検索アイコン
STEP 04

弊社スタッフよりお見積もりをお送りしますので、
メールにてご注文ください

お客さまからのお問い合わせを受理しだい、弊社スタッフよりお見積もりをメールにてお送りします。
お見積もり内容をご確認後、ご注文いただけるようでしたら、弊社からのお見積もりメールへのご返信にて、ご注文の旨をお知らせください。

検索アイコン
STEP 05

商品を配送、またはメールにてお届け

ハードウェア、パッケージソフトウェア等は弊社より宅配便でお届けいたします。
ご注文いただいた商品がダウンロードソフトウェアやライセンス、レポート等の場合は「電子デリバリー」にてお届けいたします。

検索アイコン

 

ご注文の流れの詳細はこちら

※ 返品・交換について
海外製品のため、ご注文後のキャンセル、ご返品はお受けできません。
ただし「納品後一週間以内」の初期不良品については、正常動作の同品もしくは同等品と無償交換させていただきます。
万一在庫切れの場合は同等品交換もしくは全額返金いたします。

ユニポスはARK Just A Jetsonの調達販売を行い、海外製品調達に関するお困りごとを解決するサービスです。 詳しくはこちら。

法人掛売り(※)

納品・請求書による後払いです。
ご注文手続きはお見積もりメールへの返信のみでけっこうです。

銀行振込

ご注文の返信メールをいただいた後、弊社指定の銀行口座へのお振込みを確認した時点で注文の確定とさせていただきます。

※法人掛売りでのお支払いについては一定の条件がございます。
お支払い方法の詳細はお見積もりメールに記載しておりますので、ご確認ください。

ARK Just A Jetsonを
ご覧の方におすすめの商品